Упр.613 ГДЗ Колягин Ткачёва 8 класс (Алгебра)
Решение #1

Рассмотрим вариант решения задания из учебника Колягин, Ткачёва, Фёдорова 8 класс, Просвещение:
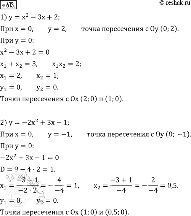
613. Найти координаты точек пересечения параболы с осями координат:
1) y=x^2-3x+2;
2) y=-2x^2+3x-1;
3) y=3x^2-7x+12;
4) y=3x^2-4x.
*размещая тексты в комментариях ниже, вы автоматически соглашаетесь с пользовательским соглашением